第一章 软件介绍
ADogOS-Studio 是 ADogOS 平台下的面向控制过程的编程软件,是一款符合IEC61131-3 的标准化编程软件,与 iSmarOS-Core 结合使用,可以应用于各种设备、过程控制,优化控制,数据采集,虚拟仿真的行业。
1.1 ADogOS 的设计理念
1、打造工业控制行业的开放系统;
2、基于 X86/ARM 技术的运行计算环境;
3、以创新设计为使用者创造价值;
4、控制互联互通、实现资源共享;
ADogOS-Studio 是一个编程软件,主要的作用是构建控制系统的工程,并将程序下装到控制器中进行运行,另外一个重要作用就是调试程序。因此从使用者层面上,ADogOS-Studio 从以下几个方面围绕着使用者和最终用户进行了深度的研究和开发:
1、 如何提高程序的可读性;
2、 如何快速构建工程;
3、 如何提高调试效率;
4、 如何让控制变得更简单;
5、 如何让控制变得更安全;
1.2 ADogOS-Core 体系架构
ADogOS-Core 采用模块化分布式的架构,中间通过一个实时数据库进行交互,其框架如下图所示:

1.3 支持系统及芯片
ADogOS-Core 支持 ARM7 系列以上的芯片,亦可以支持 Linux,QNX,VxWorks 等实时操作系统,同时也支持 Windows XP、Windows7,Windows10 等操作系统。
1.4 ADogOS-Studio 技术特点
1、所见即所得的图形化组态及监控;
2、面向 IO 及功能块的智慧导航;
3、控制过程工况实时记录与回放;
4、所有功能块输出可强制;
5、经验库累积及快速生成程序;
6、功能块引脚可视化选择;
7、控制逻辑所见即所得在线修改;
8、丰富的面向不同行业的功能块算法;
9、用户可自定义添加功能块算法;
第二章 计算机硬件配置
ADogOS-Studio 是一款非常轻便的绿色软件,最系统资源的要求也非常低,安装ADogOS-Studio 软件的计算机硬件满足如下配置即可:
| CPU 主频 | 2.0HZ 以上 |
| 硬盘 | 100G 以上 |
| 内存 | 1G 以上 |
| 操作系统 | WindowsXP、Windows7 或 Windows10 |
| 应用软件 | 无,如需数据库导入导出,请安装Excel2010 |
| 分辨率 | 1920*1024(最佳) |
| 声卡 | 无要求 |
第三章 程序安装
ADogOS-Studio 是一款绿色版软件,目前提供直接拷贝,把 ADogOS-Studio 的目前整体拷贝到 C 盘根目录即可,如下图所示。

第四章 软件视图
ADogOS-Studio 软件的界面布局非常简练,把使用需要使用的功能基本上在布置在界面上,从界面上使用者就可以对所有功能一览无遗,其界面如下图所示,主要分为 4个区域:工程管理区、程序编写区、功能块区域和工具栏区域。

4.1 工程管理区域
工程管理区域位于界面左侧,包括了编程需要使用到的大部分功能引导,主要有硬 件设置,外设配置,数据库,标签监视,趋势图,电子工厂,知识库和程序树。工程树 的布局如下图所示:

硬件设置:主要是对 ADogOS Controller 的系列型号,IP,端口进行设置,同时提供 Modbus 对应表,系统状态和系统设置的界面。如下图所示:

外设配置:主要是对外设,如远程 IO 站的模组及地址,以及与 ADogOS Controller 内部地址关系的配置。如下图所示:

数据库:主要是对 ADogOS-Studio 程序使用到的标签进行管理,包括地址、注释。如下图所示:

标签监视:对 ADogOS Controller 内部所有的可以使用的内存标签进行监视,如下图所示:

趋势图:是对工程趋势图的管理界面,在监控状态下,可以查看所有进入到工程趋势图的曲线。如下图所示:

电子工厂:是工厂标准化设备的集合,主要针对重复应用,或者标准化应用,可以直接拖动到程序界面生成对应的程序,也可以从 OpenControl 云端下载相关资源。界面如下图所示:

知识库:知识库是对典型、具有复用程序的一个收藏管理,使用者可以将任一的一个工程中的程序添加到知识库,然后再任一工程中需要的时候直接拖出来进行使用。如下图所示:

程序树:是系统构建程序的树状管理,可以添加任务和程序,如下图所示:

4.2 程序编写区域
程序编写区是 ADogOS-Studio 最主要的工作区,主要完成控制系统程序的编写,ADogOS-Studio 采用功能块画图的方式完成程序的编写,操作简单,如下图所示。 程序编写区,主要分为四个部分:左侧输入注释导航区,中间程序编辑区,右侧输出注释导航区,下部是页面注释区。

4.3 功能块区域
功能块区域是提供系统所有支持功能块算法的选择区域,使用者从该工作区挑选所需要的功能块,然后可以通过双击或拖放的方式,把对应的功能块添加到程序编写区。如下图所示。
功能块区域头部是一个搜索栏,输入功能块的名称,代码和编号,均可以完成对应的搜索,而且是边输入边搜索,如果要回到初始状态,则清空搜索栏的内容。

4.4 工具栏区域
工具栏区域主要提供系统的操作功能,包括新建、保存、打开、关闭、监视、传送、信息窗、比较等操作,如下图所示:

新建:如果当前已经打开一个工程,新建功能会自动将当前工程关闭,然后重新创建一个工程;如果当前并没有打开一个工程,则直接创建一个新的工程。新建工程系统会自动创建一个任务和一个该任务下的程序,如下图所示:

打开:打开一个已经存在的工程,选择后缀名为“.pro”的文件,如下图所示:

保存:如果当前已经打开一个存在的工程,点击保存则直接存储更新;如果当前是一个新建的工程,则系统会弹出一个路径选择,输入名称后,保存;如下图所示:

关闭:关闭则将当前工程关闭。
运行模拟机:这个是模拟机运行的一个快捷联动操作,也可以直接在模拟机的文件夹下双击对应的执行程序 ADogOS-Core.exe,模拟机的界面如下图所示:

进入/退出监控:如果当前在离线状态,点击改按钮则按照设备中的 IP 设定,进入到该控制器的监控状态;如果当前程序已经处于监控状态,点击该按钮则将退出监控状态。
下载/上载:在程序进入监控状态后,方可以进行下载或上载操作,如下图所示:

信息窗:信息窗中显示的是程序在监控状态下进行一系列操作的状态,包括时间,动作,状态等,如下图所示:

与控制器比较:如果想了解当前程序与控制器程序是否一致,可以选择该功能进行比较,比较结果会详细显示出来。

第五章 内存分配
ADogOS-Studio 提供 24 个细分内存供使用者使用,主要划分为系统状态内存,物理输入输出内存,站间通信内存,中间变量内存和 HMI 操作内存。细分的目的是让使用者在编程的时候更加清晰,而且有可以提高程序的可读性,如 HMI 写的模拟量操作值用 HAI,HMI 写的脉冲值用 HDP,HMI 写的 ON/OFF 值用 HDS。具体的构成及大小用途如下表所示。
| 序号 | 内存 | 标识 | 范围 | 类型 | 附注 |
|---|---|---|---|---|---|
| 1 | 数字量物理输入 | DI | 1-8192 | Bool | |
| 2 | 数字量物理输入强制值 | DI_F | 1-8192 | Bool | |
| 3 | 数字量物理输入强制状态 | DI_S | 1-8192 | Bool | |
| 4 | 数字量物理输出 | DO | 1-8192 | Bool | |
| 5 | 数字量物理输出强制值 | DO_F | 1-8192 | Bool | |
| 6 | 数字量物理输出强制状态 | DO_S | 1-8192 | Bool | |
| 7 | 模拟量物理输入 | AI | 1-4096 | Float | |
| 8 | 模拟量物理输入强制值 | AI_F | 1-4096 | Float | |
| 9 | 模拟量物理输入强制状态 | AI_S | 1-4096 | Bool | |
| 10 | 模拟量物理输出 | AO | 1-4096 | Float | |
| 11 | 模拟量物理输出强制值 | AO_F | 1-4096 | Float | |
| 12 | 模拟量物理输出强制状态 | AO_S | 1-4096 | Bool | |
| 13 | 数字量系统状态点 | SD | 1-4096 | Bool | |
| 14 | 模拟量系统状态点 | SA | 1-2048 | Word | |
| 15 | 数字量网络输入 | NDI | 1-16384 | Bool | |
| 16 | 数字量网络输出 | NDO | 1-256 | Bool | |
| 17 | 模拟量网络输入 | NAI | 1-16384 | Float | |
| 18 | 模拟量网络输出 | NAO | 1-256 | Float | |
| 19 | 数字量 HMI 开关输入 | HDS | 1-32768 | Bool | |
| 20 | 数字量 HMI 脉冲输入 | HDP | 1-32768 | Bool | |
| 21 | 模拟量 HMI 输入 | HAI | 1-32768 | Float | |
| 22 | 数字量逻辑中间点 | LD | 1-32768 | Bool | |
| 23 | 模拟量逻辑中间点 | LA | 1-32768 | Float | |
| 24 | 整形量逻辑中间点 | LW | 1-32768 | LongWord |
备注:关于物理输入输出的内存与实际模块通道的对应关系,详细见《第十三章 外设配置》说明。
第六章 工程构建
6.1 新建工程
点击工具栏上的
图标,软件将自动建立一个新的工程,生成如下的树状:

鉴于 ADogOS-Studio 支持多款不同规模的 CPU,因此在新建工程后,尽快进行 CPU型号的设置,双击工程树的“设备”,弹出如下窗体:

最主要设置设备类型栏,这里目前提供“QNX”和“OMRON”两种选项,这两款CPU 不同地方方在于程序容量的区别,支持的程序容量如下:
QNX:30000 个功能块
OMRON CS1D-CPU67S:6000 个功能块
OMRON CS1D-CPU67H-XE:18000 个功能块
其它设置可以默认,主要包括了 Modbus 映射表,系统状态和系统设置。
当工程新建后,系统会自动默认配置一个通用的 Modbus 表,如无特殊需求,不需要改动这个表,Modbus 映射表默认如下所示:

控制器提供标准的 ModbusTCP 对外通信服务,可以访问到控制器的主要的用户使用标签,用户只需要根据上表进行配置,即可以透过 ModbusTCP 通信协议访问控制器的内部数据。
6.2 新建/修改/删除任务
新建工程设置完成后,系统默认建立一个任务 Task 和程序 Program,如果数量不够的话,可以自行再建 Task 和 Program。
如需建 Task,右击工程树对应的位置,选择“新建任务”,弹出如下窗体:

任务名称:输入任务名称,注意任务名称不能重复;
任务类型:周期性任务和子任务,周期性任务是系统每个扫描周期会固定去执行扫描的,子任务则不会自动执行扫描计算,需要通过子任务功能块进行调用。如果选择为周期性任务,系统默认的周期为 200ms,也可以通过下拉选择对应的扫描周期,或者自定义输入一个周期,注意周期的单位为毫秒,而且是整数。子任务则不存在周期的设置。确定后如下图所示,系统会自动分配一个任务号:

注意:任务号是每一个任务的唯一编号,不重复,任务号也是供子任务调用功能块调用时候使用的编号。
如需修改任务,则右击点击“修改任务”,其界面和含义同上一致。
如需删除任务,则右击点击“删除任务”,删除任务会连同任务下的所有所属该任
务的程序均会被删除。
6.3 新建/修改/删除程序
如需建 Program,右击工程树对应的位置,选择“新建程序”,弹出如下窗体:

程序名称:输入程序名称,注意名称不能重复;
程序类型:周期性程序和子程序,周期性程序是系统每个扫描周期会固定去执行扫描的,子程序则不会自动执行扫描计算,需要通过子程序功能块进行调用。如果选择为周期性程序,系统默认的周期为该程序所属任务的周期,子程序则不存在周期的概念。
确定后如下图所示,系统会自动分配一个程序号:

注意:程序号是每一个程序的唯一编号,不重复,程序号也是供子程序调用功能块调用时候使用的编号。
如需修改程序,则右击点击“修改程序”,其界面和含义同上一致。
如需删除程序,则右击点击“删除程序”,系统将删除该程序。
6.4 功能块类别
ADogOS-Studio 提供的功能块主要分为四类:输入功能块,输出功能块,中间功能块和计算功能块。所有的输入、输出和中间功能块都有地址的设置,同一个类型并且同一个地址,则指向同一个逻辑空间位置。
输入功能块
输入功能块主要包括物理输入、通信输入和 HMI 输入功能块,在空间位置上位于程序图的左侧,如下图所示:

具体输入功能块包括如下:
| 序号 | 标识 | 说明 |
|---|---|---|
| 1 | DI | 数字量物理输入,如果需要使用到实际现场来
的数字量测点时,则使用该功能块进行编程, 注意需要设置对应的地址(整型)。 |
| 2 | AI | 模拟量物理输入,如果需要使用到实际现场来
的模拟量测点时,则使用该功能块进行编程, 注意需要设置对应的地址(整型)。 |
| 3 | NDI | 数字量物理输入,如果需要使用到实际现场来
的数字量测点时,则使用该功能块进行编程, 注意需要设置对应的地址(整型)。 |
| 4 | NAI | 模拟量通信输入,如果需要使用到其它控制器
来的模拟量点时,则使用该功能块进行编程, 注意需要设置对应的地址(整型)。 |
| 5 | HDP | 数字量 HMI 脉冲输入,如果需要使用到 HMI
的操作脉冲点时,则使用该功能块进行编程, 注意需要设置对应的地址(整型)。 |
| 6 | HDS | 数字量 HMI 开关输入,如果需要使用到 HMI
的操作开关点时,则使用该功能块进行编程, 注意需要设置对应的地址(整型)。 |
| 7 | HAI | 模拟量 HMI 输入,如果需要使用到 HMI 的操
作模拟量点时,则使用该功能块进行编程,注 意需要设置对应的地址(整型) |
输出功能块
输出功能块主要包括物理输出和通信输出,在空间位置上位于程序图的右侧,也可以在左侧被引用。如下图所示:

具体输出功能块包括如下:
| 序号 | 标识 | 说明 |
|---|---|---|
| 1 | DO | 数字量物理输出,如果需要输出线圈命令到实
际现场时,则使用该功能块进行编程,注意需 要设置对应的地址(整型)。 |
| 2 | AO | 模拟量物理输出,如果需要输出电流或电压信
号到实际现场时,则使用该功能块进行编程, 注意需要设置对应的地址(整型)。 |
| 3 | NDO | 数字量通信输出,如果需要输出数字量信号到
其它控制器时,则使用该功能块进行编程,注 意需要设置对应的地址(整型)。 |
| 4 | NAO | 模拟量通信输出,如果需要输出模拟量信号到
其它控制器时,则使用该功能块进行编程,注 意需要设置对应的地址(整型)。 |
中间功能块
中间功能块主要是用于程序计算的中间存储变量,包括数字量逻辑输入/出,模拟量逻辑输入/出和整型量逻辑输入/出。在物理空间位置上,既可以在程序页的左侧,也可以在程序页的右侧。如下图所示:

具体中间功能块包括如下:
| 序号 | 标识 | 说明 |
|---|---|---|
| 1 | LD | 数字量逻辑点,如果需要中间存储的数字量点
时,则使用该功能块进行编程,注意需要设置 对应的地址(整型)。 |
| 2 | LA | 模拟量逻辑点,如果需要中间存储的模拟量点
时,则使用该功能块进行编程,注意需要设置 对应的地址(整型)。 |
| 3 | W | 整型量逻辑点,如果需要中间存储的整型量
时,则使用该功能块进行编程,注意需要设置 对应的地址(整型)。 |
计算和控制功能块
以上三种类型的功能块都属于存储和引用类型,除此之外的功能块都统一归类为计算和控制功能块,没有存储功能,主要实现程序的计算和控制功能。详细见附件。
6.5 功能块构成
ADogOS-Studio 功能块主要由代码、输入、输出和序号构成,如下图加法器所示:

代码:ADD,功能块的英文代码,表示功能块的含义,一般由 2-4 个字母组成的缩写;
输入:X1,X2,输入引脚的代码缩写,输入侧引脚没有连接为不带箭头的直线,如果有连接输出到输入,则为带箭头的直线;功能块的引脚可以通过属性窗体中进行可视化设置,有连接时候输入未变量,没有连接的时候则为常数。
输出:Y,输出代码,一个输出引脚最多被 10 个输入所引用。
序号:4,为功能块在程序的一个位置标识,唯一性,不重复,系统自动管理,只要功能块不删除,这个序号就不会发生变化。
6.6 新增功能块
新增功能块有如下四种方式,如果在监控状态下,当前控制程序与控制器程序不一致的话,则不能新增功能块;如果一致的话,则如同离线一样,可以新增功能块。
1、双击功能块树对应的功能块,系统将自动把该功能块添加到程序页中默认的位置,而且与上一个双击添加功能块间隔一个固定位置,如下图所示:
双击加法功能块:

加法自动添加到程序页默认的位置:

另外功能块树状的抬头位置,也提供一个功能块搜索的功能,而且是即可搜索,也就是边输入边搜索,如下图所示,输入一个“a”,系统会自动将包含“a”的功能块列出来,同时也支持中文名称和编码的搜索。

2、 单击选中功能块树对应的功能块,鼠标移动到程序中希望的位置,再单击放下,入下图所示:
单击选中对应的功能块:

移动到希望的位置,再次单击:

如果单击选中后,想放弃,可以右击程序页空白的位置,在弹出的菜单中,选择“取消”,如下图所示:

3、 右击程序页空白位置,选择插入功能块,在弹出的窗体中,输入希望添加的功能块的名称、代码或者编号进行搜索,直接按回车插入,或者双击结果列表中的进行插入,如下图所示:
右击程序空白位置,选择插入功能:

弹出如下窗体:

在弹出的窗体中,输入希望添加的功能块的代码,名称,或编号,回车确定即可添加,如下图所示:

4、复制粘贴,选择一个功能块,复制后,单击希望粘贴的位置,右击选择粘贴,如下图所示:

在空白的位置,选择粘贴:

6.7 设置功能块
功能块新增后,就可以对功能块的属性参数进行设置,双击功能块,或者右击功能块选择“属性”,弹出如下窗体:

功能块的属性窗体由 5 个部分组成。
第一个选项卡为“基本属性”,主要对输入输出的引脚可视化,数值进行设置。
如果输入为常数,可以直接在数值栏中进行设定,这个时候可以将引脚的“可视”勾选取消,如取消加法 X1 的可视化,确定后如下图,这样可以节省空间。

输出引脚不能设定数值,如果输入来自于另外一个功能块的输出,如下图的逻辑:

则在属性窗体中的输入来源中会显示其来源的信息,如[1-1]-ADD[1]-Y,[1-1]表示任务号和程序号,ADD 表示加法,[1]表示序号,Y 表示输出的引脚代码。双击输入来源栏,系统会直接导航到该功能块,并标注为蓝色选中模式。

如果该输入的数据类型为 INT,整型,如下图所示:

则双击输入来源,可以弹出位设置窗口:

如果该功能块为输入输出功能块,则第一个选项卡有部分不一样,如下图所示:

多了单个设置,分别为标签点序,标签名称(EN),标签描述(CN)。
标签点序:是该标签对应的地址,如 LA:1 表示 LA 区域的第一个空间存储的值。
标签名称(EN):该标签的英文注释;
标签描述(CN):该标签的中文注释;
第二个选项卡为“操作面板”,为监控调试状态下使用,在第七章中会进行详述。

第三个选项卡为“趋势图”,为监控调试状态下使用,在第七章中会进行详述。

第四个选项卡为“算法说明”,里面提供该功能块的算法说明。

第五个选项卡为“注释”,如果需要对程序的功能块进行注释,直接在这个窗口进行输入,在程序页面鼠标单击该功能块时,即会进行提示。如下图:

确定后,在加法功能块的右下角会出现个小圆圈,如下图所示:

表示该功能块有注释提示,单击后如下图:

6.8 删除功能块
选中功能块,右击,在弹出的菜单中选择“删除”,即可删除功能块,删除功能块会同时删除与功能块有关的连线。
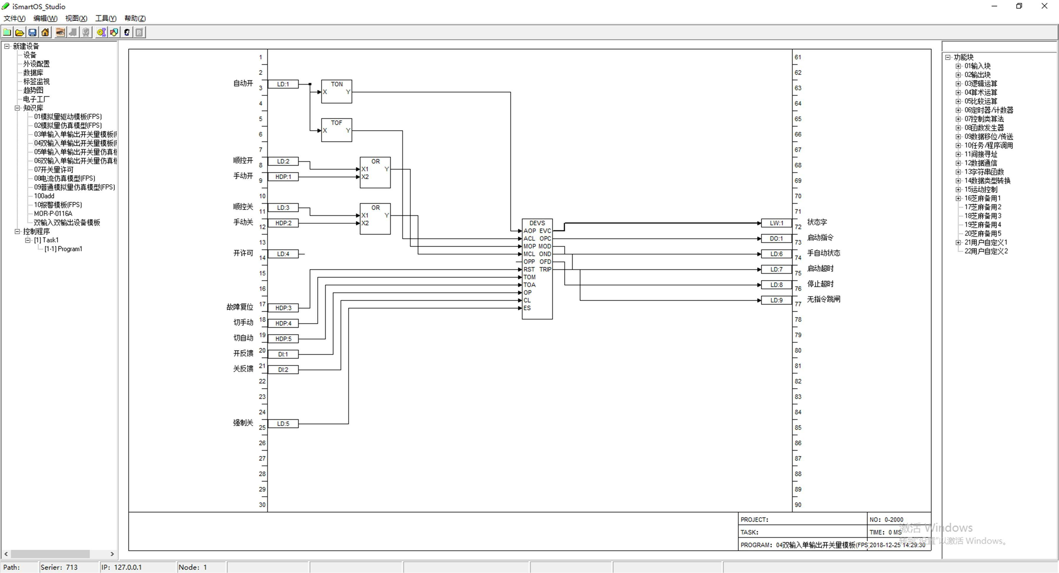
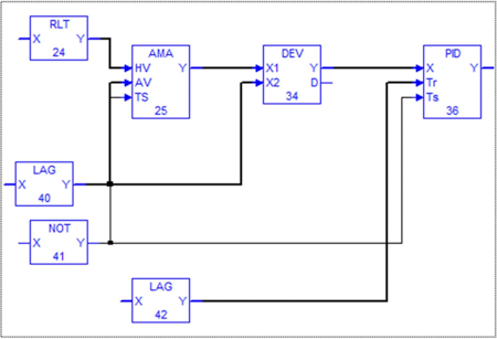
某个程序的逻辑如下所示:

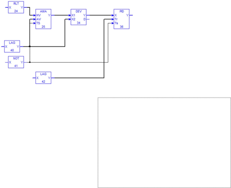
删除图中的 DEV 后,则会删除相关连线,如下图:

6.9 功能块连线
功能块连线是程序编写的一个重要组成部分,它表示了程序的逻辑关系。功能块的连线规则如下:
功能块的连线起点为功能块的输出引脚,终点为功能块的输入引脚;
功能块的引脚分为数字量和模拟量,数字量用细线表示,模拟量用粗线表示;
功能块连线的起点引脚的类型和终点引脚的类型必须一致,也就是模拟量输输入只能来自于模拟量输出;数字量输入只能来自于数字量输出。
功能块连线的方法,鼠标点击功能块的输出引脚位置,然后开始移动,这个时候会出现一条提示先,然后再点击功能块的输入引脚位置,即可以完成连线;如果点击的起点拉出提示线后,要放弃该连线,可以随意点击程序页空白位置即可。如下图所示:

下图所示为功能块引脚点击的有效范围如下图阴影区部分:

6.10 功能块连线删除
如果要对一条已经连接的线进行删除,直接点击该线,线的点击有效范围如下图所示阴影部分:

选中后先会变成蓝色(在监控状态下,蓝色只会生效一个周期监控周期 500ms,一个周期过后会被覆盖为监控状态下的颜色,如强制红色,正常黑色),这个时候右击菜单选中删除即可:

6.11 功能块移动
功能块移动首先要选中功能块,功能块选中有两种方式,一个是单击选中,一个是拖拉选中。选中后可以直接移动到对应的位置,功能块之间的连线,系统会自动重新选择一条较优路线。
移动前:

移动中:

移动后:

6.12 程序块批量移动
程序块批量移动首先要选中程序块,程序块选中方法是拖拉选中。选中后可以直接移动到对应的位置,功能块之间的连线,系统会自动重新选择一条较优路线。(在线修改不支持)
移动前:

移动中:

移动后:

6.13 功能块复制粘贴
功能块在选中以后,右击菜单,选中“复制”,然后鼠标移动到对应的位置,右击选择“粘贴”即可以完成该操作过程。复制粘贴的数据包括功能块的本身的输入数值和引脚可视化的设置,下标等,但是不包括连线的复制粘贴。

6.14 程序块批量复制粘贴
程序块在选中以后,右击菜单,选中“复制”,然后鼠标移动到对应的位置,右击选择“粘贴”即可以完成该操作过程。复制粘贴的数据包括功能块的本身的输入数值和
引脚可视化的设置,下标等,但是不包括连线的复制粘贴。如果程序块的复制源内本身两个功能块之间存在连线的,则粘贴后依然保持这个连线。(不支持在线修改)

6.15 计算顺序
ADogOS-Studio 程序的计算顺序根据逻辑视图物理空间而定,非常简单明了。规则
如下:
任务执行顺序:按照工程树,任务从上到下执行,不包括子任务;
程序执行顺序:按照工程树,在率属于任务内,从上到下执行,不包括子程序;
功能块执行顺序:按照程序界面的物理空间顺序,从上到下,从左到右;
任务执行顺序举例:

如上图的任务,其执行顺序为:
Task1- Task3- Task2- Task4- Task5- Task7- Task6- Task8- Task10- Task9
程序执行顺序举例:

如上图的程序,当执行到任务“Task1”时,就开始执行 Task1 中的程序,按照从上到下的原则,执行顺序为:
Program11- Program13- Program12
功能块执行顺序举例:

如上图,执行顺序为下所示,图上也进行了显示和标注,靠左和靠上的先执行,具体一点说先执行第一列的功能块,然后执行第二列中的功能块,在第一列中先执行第一行的功能块,然后再执行第二行的功能块。
DI-1,AI-2,AI-7,ADD-4,AND-3,DO-6,AO-5
用户可以通过菜单栏中的“视图”下的“计算序列显示”进行查看。

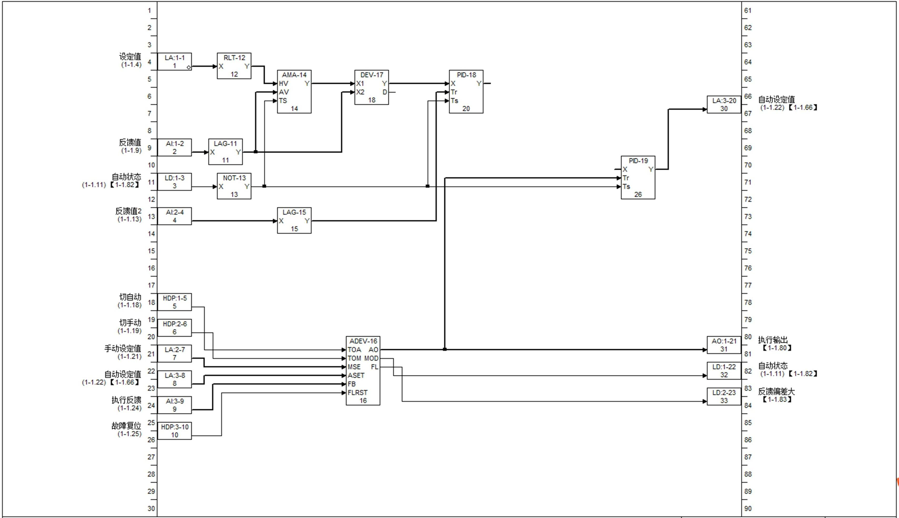
再如下图所示:

第七章 工程调试
ADogOS-Studio 提供了丰富的调试工具,包括在线监控,离线下载,在线下载,程序上载,在线修改(增加功能块、删除功能块、移动功能块、增加连线、删除连线,替换连线),供块强制,趋势图监视,功能块导航(输入输出,搜索导航,功能块属性定位导航,输入双击导航),在线修改状态,程序上下不一致显示等。
ADogOS-Studio 软件工程调试的步骤一般如下图所示:

7.1 在线监控
在进入在线监控之前,先确认目标 IP 地址,并确保网络处于连通状态。
点击菜单栏
上的监控按钮
,如果连接失败,系统会弹出连接失败的提示框,如下图所示:

如果连接成功,则进入监控状态,进入监控状态有 2 个提示:
1、 ADogOS-Studio 软件底部的信息栏有连接成功的提示信息,如下图所示:

2、 点击进入到ADogOS-Studio的程序页面,这个时候页面的功能块上有数值显 示,如下图所示:

1)、 数字量:细线,数字量输出为 0 的时候,连线的颜色为黑色默认色;为 1的时候,连线的颜色为绿色;
2)、 模拟量:粗线;
提示: 如果线的源输出被强制,不管是数字量还是模拟量都显示为红色;\
7.2 工程树状态
进入监控状态,只是表明与对应的目标控制器连接成功,并不表示当前程序与控制器的程序一致。
判断当前程序与控制器程序是否一致,ADogOS-Studio 提供两个直观的手段:
A、工程树标志显示
如果计算机的程序与控制器的程序不一致,工程树上会有相关的标识显示,标识定义如下:
▲:表示 PC 侧与控制器侧不一致,但是控制器侧存在这个程序或任务;
■:表示 PC 侧未新的,控制器不存在这个程序或任务;
工程树的状态只会在监控状态下出现,当系统推出监控后,会自动消失。
假设如下图所示:
控制器内的程序构成为:

计算机侧程序构成为:

则进入监控会系统会显示:

控制程序前面有“▲”这个符号,说明计算机侧的任务数与控制器的任务数不一致,或者任务的计算顺序不一致;这里是计算机存在 Task2,但是控制器内不存在;
Task1 前面有“▲”这个符号,说明计算机侧的 Task1 与控制器的 Task1 不一致,这里是计算机侧的 Task1 下有 2 个程序,但是控制器内只有一个程序,差别在于计算机侧的“[1-2]Program2”在控制器内不存在;
Task1 下面的“[1-2]Program2”前面有“■”这个符号,说明在计算机侧存在的这个程序,在控制器内不存在;
Task2 及下面的[2-3] Program3 前面均有“■”这个符号,说明这个任务和程序都是计算机侧新增的,控制器内不存在。
B、与控制器进行程序对比
如果发现程序不一致,可以使用与控制器进行程序对比这个功能进行具体查看不一致部分,详细见“7.11 程序比较”部分说明。
7.3 离线下载
在进入监控状态后,就可以进行工程调试的以系列调试操作,如果该控制器是一个新的控制器,也从未下载过程序,则使用者应先下载程序。选择菜单栏
中的下载按钮
,弹出如下操作窗:

在这个操作操作窗中,用户可以进行三个操作:上载、在线下载和离线下载。
离线下载:离线下载主要针对第一次下载程序,或者在调试过程中程序作了很大的修改,有或者希望控制器的程序复归到初始状态重新执行,这个时候可以使用离线下载功能。需要注意的是“离线下载”将把控制器原有的程序将全部清除掉,按照计算机侧的程序重新从 0 开始执行。因此在调试过程中,如果使用“离线下载”功能要特别小心,正在运行的设备有可能会马上停止,正在开的阀门也可能会复位到 0 的状态,因此离线下载是会事关安全的问题。
离线下载的内容包括程序和 Modbus 配置表,目前 V2.0 版本暂时不包括下载注释。
点击离线下载,系统会弹出如下提示框,操作者要再次确认是否进行离线下载:

点击“取消”,则取消本次离线下载,不会影响到控制器既有程序的执行。点击“确定”,ADogOS-Studio 即刻进入下载阶段,程序下载,控制器会首先停止程序的执行,避免在执行过程中更新程序导致计算出错,下载完成后即刻启动程序执行。下载过程窗体如下图所示,进度条表明了下载的进度:

下载完成后,窗口上同样有相关的信息提示,下载状态和耗时,如下图所示:

如果看到这个提示,则说明程序已经离线下载成功,控制器按照最新的程序进行执行计算。这个时候可以切换到相关程序页面查看程序计算的情况。
7.4 在线下载
在线下载操作必须是在 ADogOS-Studio 进入监控状态后,才可以进行操作。 选择菜单栏
中的下载按钮
,弹出如下操作窗:

在弹出的菜单中就可以进行“在线下载”的操作。
在线下载:在控制器存在程序,而 PC 侧在退出监控状态下修改了程序,这个时候两侧的程序存在差异,如果使用者不希望程序从初始开始执行,包括一些顺序控制设备的运行,模拟量已经处于调节状态的话,可以使用“在线下载”功能,在线下载只会修改 PC 侧与控制器侧不一致的程序部分,对于未修改到的部分或者一致的部分,不会产生影响。在线下载功能主要针对在调试过程中使用,而且是在线调试一个非常强大的工具。
点击在线下载,会先弹出一个提示确认框,如下图所示:

如果选择取消,则放弃本次在线下载操作,如果选择确定,则进入在线下载过程,如下图所说:

在线下载成功后,可以看到相应的提示信息,如上图所示的,包括状态和耗时。
在线下载只针对有修改的程序页,在在线下载过程中,该涉及到被修改的程序页会停止计算,直到在线下载完成后才会进入计算,主要是为了确保在线修改程序带来的计算错误。
警告: 如果在线下载过程中,由于网络中断或者计算机断电造成的在线下载意外中断,这个不会对控制器的计算造成意外的影响,但是被修改的程序页将无法完成启动计算,因此发生这种事情,采用如下解决方案:
确保计算机和网络正常下,重新将刚才修改的程序,再次在线下载一次,只不过是要确保刚才与控制器程序不一样程序的构成要一致,比如说刚才在线下载程序中与控制器不一样的程序有[1-1]、[1-3]和[2-1],那么只要确保这三个程序与控制器存在不一致(稍微移动一个功能块的位置就会不一致)即可。
7.5 程序上载
程序上载操作必须是在 ADogOS-Studio 进入监控状态后,才可以进行操作。选择菜单栏
中的下载按钮
,弹出如下操作窗:

在弹出的菜单中就可以进行“上载”的操作。
上载:是指将控制器的程序上载到 PC 机进行显示,上载是一个程序反编译的过程,上载的数据包括程序和 Modbus 对应表,上载将先清除计算机侧的程序,包括程序、注释和 Modbus 对应表和趋势图组的配置。
点击窗体中的“上载”操作,弹出如下提示信息:

选择“取消”,则将放弃本次上载;选择确定将先清除当前工程,然后进入上载过程,如下图所示:

上载完成后,有下图的提示信息,包括状态和耗时:

上载完成后,即可查看程序。
7.6 在线修改
在线修改操作必须是在 ADogOS-Studio 进入监控状态后,才可以进行操作。
ADogOS-Studio 软件提供了一个非常强大的调试工具,就是在线修改,在线修改是指在监控状态下,直接对程序进行修改,无需退出到离线状态。
在线修改的前提:计算机侧的程序与控制器的程序完全一致!
在线修改操作最大的特点就是所见即所得,也就是说所有的操作即可生效,系统会马上传送到控制器中,马上实现实时计算,是一个可视化的灵活的计算过程。
在线修改由于具有较大的灵活性,因此使用者在使用过程中也要特别注意,一般在调试过程发现某个程序由于设计上的缺陷,要做局部变动,如果是很确定的修改,调试者可以直接改,否则建议采用另外引一条输出的方式,在确定结果是正确后,在替换原来的控制输出。
可以进行的修改包括新增功能块,修改功能块,移动功能块,删除功能块,功能块连线,功能块连线删除等操作。
基于安全考虑,在线修改不支持:新增程序页,删除程序页,新增任务,删除任务,删除程序块,复制粘贴程序块等修改量大的操作。
下面从新增一个 TWC 的功能块开始说明一系列的操作过程。
新增功能块
新增功能块的操作和构建工程的操作是一样,可以通过双击功能块树上对应的功能块、单击选中移动到对应的位置,或者右击选中插入。这里以插入为例子,说明在线新一个三角波功能块 TWC 的过程。
新增前的程序,一个加法,输入 2 参数为 10,输出为 10,如下图所示:

右击选择插入,在弹出的窗体中输入“TWC”,如下图所示:

点击插入,完成 TWC 功能块的新增,从监控状态下看,该功能块已经完成新增,由于该功能块的参数默认都为 0,所有当下并没有输出,如下图所示:

修改功能块参数
在第一步的基础上,双击 TWC 功能块,在弹出的功能块属性窗中,设置参数如下:
K:斜率,设置为 1,每秒加 1;
H:输出上限,设置为 100;
L:输出下限,设置为 0;
如下图所示:

修改后,点击确定,从监控画面来看,TWC 已经开始输出了,同时也说明了从新增到修改已经即可生效,如下图所示:

新增功能块之间的连线
在设置完 TWC 参数后,将 TWC 的输出和 ADD 的输入 1 连接起来,点击 TWC的输出引脚,连接后,发现 ADD 的输出也发生了变化,而且比 TWC 的输出一直多 10,也说明了新增连线成功,如下图所示:

复制粘贴功能块
复制功能块与新增功能块有一点不同,新增功能块输入参数是系统默认,而复制功能块的输入参数与复制对象一致。复制上图中的 TWC,然后粘贴,粘贴完成后发现,粘贴产生的 TWC 功能块即可输出,打开其属性窗体查看,其参数与刚才的设置也是一致的,如下图所示:


移动功能块
移动功能块可能会改变该程序页的供块的计算顺序,这是要注意的,把上图中的新增的功能块移动到与上一个 TWC 对其位置,如下图所示,如要确认可以通过上载进行确认:

删除功能块之间的连线
删除功能块之间的连线,就是改变程序之间的逻辑关系,在上一步的基础上,点击选中功能块 TWC 与 ADD 之间的连线,然后选择删除,删除后 ADD 功能块的输出恢复到 10,不再发生变化,即可生效,如下图所示:

删除功能块
删除功能块,除了删除功能块本身外,也会关系到与该功能块有连线关联的功能块,也就是说删除功能块也会删除与该功能块输出的所有连线,回到 TWC 与 ADD有连线那个步骤,如下图:

选中功能块 TWC-2,然后选择删除,删除后,ADD 功能块的输出恢复为 10,即时生效,如下图:

7.7 功能块强制
功能块强制操作必须是在 ADogOS-Studio 进入监控状态后,才可以进行操作。
ADogOS-Studio 软件还提供一个同样非常方便的调试功能,就是功能块的输出强制操作,所谓强制即功能块的输出可以不按照功能块的正常计算结果输出,而是输出一个任意设定值。功能块的强制是针对功能块的输出引脚,被强制后,和输出引脚有关的连线会变成红色。
功能块的强制操作,在功能块属性窗体中的“强制操作”面板中,如下图所示:

如果要对该功能块的输出进行强制,双击输出引脚的框内,弹出如下的操作窗体:

在弹出的框内,输入希望强制的数值,如 33,然后点击输出强制窗体中的确定,强制操作就即可下达到控制器,不需要再点击属性窗口中的应用或确定,线条的颜色已经变为红色,TWC 的输出也固定为 33,ADD 的输出也固定 43,如下图所示:

7.8 趋势图监控
趋势图监控必须在 ADogOS-Studio 进入监控状态后,才可以实现。
ADogOS-Studio 软件提供 2 个功能非常强大的趋势图监控方式:
1、无需配置的系统趋势图
无需配置的系统趋势图主要是针对每一个功能块的功能,当前程序处于监控状态下,系统会每个周期从控制器读取实时数据,该趋势图就是利用这个数据为当前画面的每一个功能块提供趋势图监控,默认存储 1 分钟的历史数据,切换画面后,将重新开始。

2、具有历史的工程趋势图
ADogOS-Studio 提供一个具备管理的趋势图,可以将多条数据放在一个趋势图内进行比较观察,并且能针对时间导出数据点表供使用者做进一步的数据分析。

双击“趋势图”弹出趋势图管理窗口如下图:

(1) 趋势图曲线添加方法 在程序页单击选择选中需要添加的曲线(选中呈蓝色线条),按快捷键 Ctrl+T或者右击菜单中选中曲线,自动添加到当前趋势图组曲线中。

(2) 趋势图组管理 趋势图可以创建不同的组更好的管理已添加的曲线,双击趋势图左上角“趋势图组”弹出如下菜单:

新增组:新增加一个组
修改组:修改组名称
删除组:删除已有组
(3) 趋势图组内曲线管理
趋势图组内曲线在趋势图窗口位于坐下角位置,包括可视,地址,说明,PV值,Min,Max 等信息如下图:

可视:勾选后显示该曲线。
地址:对应曲线数字地址。(可修改成另一条曲线)
说明:该曲线说明描述。(可修改描述)
PV 值:该标签点的实时数值。
Min:该曲线显示区域的下限。
Max:该曲线显示区域的上限。
单击选中对应的曲线,该曲线在显示区域会呈现加粗状态更容易找到。
(4) 趋势图显示介绍
趋势图显示分为两个窗口,一个是趋势图一曲线的方式呈现,一个是时间轴以数据表的方式呈现,如下图:


(5) 趋势图操作介绍

趋势图菜单栏中 Run,Stop,MaunScal,Output,1Min,10Min,30Min,60Min等按钮。
Run:趋势图启动刷新曲线。
Stop:趋势图停止刷新曲线。
MaunScal:趋势图自适应上下限切换,MaunScal 为手动设定,AutoScal为自动适应上下限。
Output:将曲线导出成 Excel 格式的数据表。
1Min:趋势图显示的时间轴为 1 分钟数据。
10Min:趋势图显示的时间轴为 10 分钟数据。
30Min:趋势图显示的时间轴为 30 分钟数据。
60Min:趋势图显示的时间轴为 60 分钟数据。
7.9 功能块导航
导航实现功能块的快速查找的功能,ADogOS-Studio 提供了快捷导航功能,通过右 击对应功能块,在右击菜单中点击“查找”,弹出查找菜单框如下图所示

窗口中的信息介绍:
功能块:对应的功能块代码。(详见附件功能块算法)
下标:对应功能块的地址。
TagNo:查找到的所有相关的功能块数量。
Index:对应功能块所在的区域位置。(如 1-1.8 其中 1-1 指任务 1 下的程序 1,8是指程序 1 下的位置 8。)
Program:对应功能块所在的程序页名称。
通过点击导航窗口内的显示的功能块可以快速切换到点击的功能块位置并激活。(功能块呈现为蓝色的线条)
7.10 标签监视
为了统一监视程序内所有内存地址的数据状态,ADogOS-Studio 提供了一个统一监视的窗口,通过标签监视可以根据输入输出类型和下标查找和修改当前的数值状态如下图:

左侧树状图为所有的输入输出数据类型,右侧为监视区域,同时可以查看 200 个内 存数据。
窗口中信息介绍:
开始监视:启动监视按钮,实时监视内存数据的变化情况。
停止监视:停止监视功能。
起始地址:监视区域内的首地址位置,快速找到目标监视位置
名称:当前监视的功能块代码,如 LD,LA,LW,DI,DO 等
范围:当前功能块的内存容量,如 1-32768,1-16384 等
类型:当前数据类型,如 Float,Int,Bool 等
7.11 程序比较
程序比较提供控制器侧与 PC 侧逻辑的比较功能,点击菜单栏中 ,弹出如下窗口

点击与控制器比较按钮,通过比较窗口会自动列出控制器与 PC 上程序的差异位置。(具体差异内容在下一版本体现)
第八章 工程备份
8.1 程序上载
从控制器上载程序,先点击监视状态
,在点击
,弹出窗口如下图:

点击“上载”按钮从控制器上传当前运行的程序,其中包括程序内容,内存数据(暂不支持)
8.2 程序备份
如何从实际控制器备份程序,包括程序上载,和数据备份,主要包括设定值部分。
第九章 知识库管理
ADogOS-Studio 提供以个强大的知识库管理功能,是一个越用越好用的功能。不仅能方便快捷的实现重要性程序组态的保存和再应用,还对重复性逻辑组态找到一条快捷的编程通道,让 ADogOS-Studio 完成你编写的任何一次相同的逻辑组态。
9.1 知识库添加
知识库是收集用户编写过的任何一次程序逻辑,只需将编写好的组态程序添加到知识库即可。右击需要添加的程序页,再点击添加到知识库如下图:

添加成功会自动保存到知识库,如下图:

9.2 程序导入导出
程序导出
右击需要导出的程序页,再点击“导出程序”如下图:

导出 EXPK 文件格式
导出完成提示如下窗口:

程序导入
右击需要导出的程序页,再点击“导入程序”,与导出程序类似。
9.3 程序自动生成
程序自动生成有分为拖拉自动生成和批量自动生成两种方式,具体操作如下:
1、拖拉自动生成:直接从知识库选中目标程序组态,鼠标左击压住拖到需要生成的 程序页放开即可。

2、批量自动生成:批量自动生成时采用 Excel 格式对大量已经存在知识库内的程序 进行批量生成。
A)首先创建一个 Excel 文件,内容如下:

序号:生成程序的顺序
是否生成:需要自动生成的选项,TRUE 表示需要,FLASE 表示不需要
程序名称:生成之后的程序页名称
设备名称:生成后程序对应标签的英文前缀名称,如模板程序有标签点名为 start,设备名称为 FM1,自动生成后的标签点名为 FM1-start,实现针对不同设备的不同命名功能。
设备描述:生成后程序对应标签的中文前缀名称,如模板程序有标签点名为“开始”,设备名称为“皮带 1”,自动生成后的标签点名为“皮带 1-开始”,实现针对不同设备的不同描述功能。
模板名称:知识库中的目标模板名称,如单输出开关量模板
B)右击需要自动生成程序页的位置,右击菜单点击“自动生成程序”如下图:

之后会弹出自动生成程序窗口,如下图:

点击左上角“文件”后,单击导入文件,选择编辑好的 Excel 文件,也可以在自动生成程序窗口手动输入生成的程序页。
C)最后点击自动生成,完成批量生成程序组态。
第十章 数据库管理
10.1 数据库介绍
双击 ADogOS-Studio 左上角数据库弹出数据库窗口如下图:


窗口介绍:
筛选字段:可以根据标签的地址、类型、下标、名称、描述筛选出同类的标签
点
筛选内容:根据对应的筛选字段筛选出包含筛选内容的标签点
搜索:根据当前筛选内容进行搜索,如第一次搜索筛选字段:TAG 类型,筛选
内容:LD,第二次可在当前筛选出来的数据库中再搜索筛选字段:TAG 名称,
筛选内容:皮带机 1。
回退:回退到上一次的搜索
前进:前进之前回退的搜索内容
重载:重新载入全部的标签点数据库。
导入:导入编辑好的数据库文件。
导出:导出当前程序的标签数据库。
当前显示:当前显示的内容搜索条件
显示数量:当前显示的标签点数量。
10.2 数据库导航
右击查找对应的标签数据,弹出导航窗口,如下图:

实现快速查找标签位置,与查找导航功能一样。(详见 7.9 功能块导航)
对于已添加标签也可以在数据库窗口中进行统一的 TAG 名称和 TAG 描述修改。
第十一章 系统状态
系统状态分为数字量状态和模拟量状态,状态的查看可以在设备设置窗口的“系统 状态”选项卡中进行查看。在监控状态下,系统会显示当前控制器的状态值。如下图所 示:
数字量状态:

| SD1 | 主机 |
| SD2 | 运行 |
| SD3 | 冗余 |
| SD4 | CPU 运行 |
| SD6 | 上电标志位 |
| SD7 | CPU 严重故障 |
| SD8 | CPU 轻故障 |
| SD138 | 计算引擎程序故障 |
| SD139 | IO 通信驱动程序故障 |
| SD145 | 外部通信程序故障 |
| SD146 | GPS 时钟同步程序故障 |
| SD147 | 数据保存程序故障 |
| SD148 | 硬件设备修改程序故障 |
| SD150 | 站间点对点通信程序故障 |
| SD154 | 外部通信输入程序故障 |
| SD155 | 物理输入程序故障 |
| SD156 | 站间通信输入程序故障 |
| SD157 | 硬件诊断输入程序故障 |
| SD160 | 点对点通信输入程序故障 |
| SD161 | 主备同步输入程序故障 |
| SD162 | 在线修改程序故障 |
| SD163 | 程序计算程序故障 |
| SD164 | 物理输出程序故障 |
| SD165 | 站间通信输出程序故障 |
| SD166 | 点对点通信输出程序故障 |
| SD169 | 外部通信输出程序故障 |
模拟量状态如下:
| SA1 | 年 |
| SA2 | 约 |
| SA3 | 日 |
| SA4 | 时 |
| SA5 | 分 |
| SA6 | 秒 |
| SA7 | 星期 |
| SA8 | CPU 负荷率 0-100% |
| SA9 | 内存使用率 0-100% |
| SA11 | 程序实时扫描时间(ms) |
| SA12 | 程序最大扫描时间(ms) |
| SA13 | 程序最小扫描时间(ms) |
| SA15 | 计算引擎程序扫描时间 |
| SA16 | IO 通信驱动程序扫描时间 |
| SA17 | 硬件诊断程序扫描时间 |
| SA18 | 主备机状态通信程序扫描时间 |
| SA19 | 主备机数据同步程序扫描时间 |
| SA20 | 站间共享广播程序扫描时间 |
| SA22 | 外部通信程序扫描时间 |
| SA23 | GPS 时钟同步程序扫描时间 |
| SA24 | 数据保存程序扫描时间 |
| SA25 | 硬件设备修改程序扫描时间 |
| SA27 | 站间点对点通信程扫描时间 |
| SA38 | 模拟量定值 0 |
| SA39 | 模拟量定值 50 |
| SA40 | 模拟量定值 100 |
| SA41 | 模拟量定值 1000 |
| SA42 | 模拟量定值 10000 |
| SA65 | 计算引擎程序看门狗 |
| SA66 | IO 通信驱动程序看门狗 |
| SA67 | 硬件诊断程序看门狗 |
| SA68 | 主备机状态通信程序看门狗 |
| SA69 | 主备机数据同步程序看门狗 |
| SA70 | 站间共享广播程序看门狗 |
| SA72 | 外部通信程序看门狗 |
| SA73 | GPS 时钟同步程序看门狗 |
| SA74 | 数据保存程序看门狗 |
| SA75 | 硬件设备修改程序看门狗 |
| SA77 | 站间点对点通信程看门狗 |
| SA86 | 节点 1 物理通信时间(ms) |
| SA87 | 节点 2 物理通信时间(ms) |
| SA88 | 节点 3 物理通信时间(ms) |
| SA89 | 节点 4 物理通信时间(ms) |
| SA90 | 节点 5 物理通信时间(ms) |
| SA91 | 节点 6 物理通信时间(ms) |
| SA92 | 节点 7 物理通信时间(ms) |
| SA93 | 节点 8 物理通信时间(ms) |
| SA94 | 节点 9 物理通信时间(ms) |
| SA95 | 节点 10 物理通信时间(ms) |
| SA96 | 节点 11 物理通信时间(ms) |
| SA97 | 节点 12 物理通信时间(ms) |
| SA98 | 节点 13 物理通信时间(ms) |
| SA99 | 节点 14 物理通信时间(ms) |
| SA100 | 节点 15 物理通信时间(ms) |
| SA101 | 节点 16 物理通信时间(ms) |
| SA102 | 节点 17 物理通信时间(ms) |
| SA103 | 节点 18 物理通信时间(ms) |
| SA104 | 节点 19 物理通信时间(ms) |
| SA105 | 节点 20 物理通信时间(ms) |
| SA106 | 节点 21 物理通信时间(ms) |
| SA107 | 节点22 物理通信时间(ms) |
| SA108 | 节点 23 物理通信时间(ms) |
| SA109 | 节点 24 物理通信时间(ms) |
| SA110 | 节点 25 物理通信时间(ms) |
| SA111 | 节点 26 物理通信时间(ms) |
| SA112 | 节点 27 物理通信时间(ms) |
| SA113 | 节点 28 物理通信时间(ms) |
| SA114 | 节点 29 物理通信时间(ms) |
| SA115 | 节点 30 物理通信时间(ms) |
| SA116 | 节点 31 物理通信时间(ms) |
| SA117 | 节点 32 物理通信时间(ms) |
| SA118 | 节点 33 物理通信时间(ms) |
| SA119 | 节点 34 物理通信时间(ms) |
| SA120 | 节点 35 物理通信时间(ms) |
| SA121 | 节点 36 物理通信时间(ms) |
| SA122 | 节点37 物理通信时间(ms) |
| SA123 | 节点 38 物理通信时间(ms) |
| SA124 | 节点39 物理通信时间(ms) |
| SA125 | 节点 40 物理通信时间(ms) |
| SA126 | 节点 41 物理通信时间(ms) |
| SA127 | 节点 42 物理通信时间(ms) |
| SA128 | 节点 43 物理通信时间(ms) |
| SA129 | 节点 44 物理通信时间(ms) |
| SA130 | 节点 45 物理通信时间(ms) |
| SA131 | 节点 46 物理通信时间(ms) |
| SA132 | 节点 47 物理通信时间(ms) |
| SA133 | 节点 48 物理通信时间(ms) |
| SA134 | 节点 49 物理通信时间(ms) |
| SA135 | 节点50 物理通信时间(ms) |
| SA136 | 节点 51 物理通信时间(ms) |
| SA137 | 节点 52 物理通信时间(ms) |
| SA138 | 节点 53 物理通信时间(ms) |
| SA139 | 节点 54 物理通信时间(ms) |
| SA140 | 节点 55 物理通信时间(ms) |
| SA141 | 节点 56 物理通信时间(ms) |
| SA142 | 节点 57 物理通信时间(ms) |
| SA143 | 节点 58 物理通信时间(ms) |
| SA144 | 节点 59 物理通信时间(ms) |
| SA145 | 节点 60 物理通信时间(ms) |
| SA146 | 节点 61 物理通信时间(ms) |
| SA147 | 节点 62 物理通信时间(ms) |
| SA148 | 节点 63 物理通信时间(ms) |
| SA149 | 节点 64 物理通信时间(ms) |
第十二章 电子工厂
ADogOS-Studio 提供一个强大的工厂设备库,提供各个行业的逻辑组态。如火电厂 设备库,化工厂设备库。(后续逐渐完善)
双击“电子工厂”弹出电子工厂管理窗口如下图


在电子工厂窗口提供对应工厂内的各个系统的设备库,如需添加到编辑的程序,点击左侧树状条对应的设备或系统拖至编辑的程序页即自动生成。具体操作方式与 9.3 程序自动生成一样。
第十三章 外设配置
13.1 外设配置介绍
外设配置实现实际 IO 设备通道与 ADogOS-Studio 软件输入输出下标的映射表。双击“外设配置”弹出外设配置管理窗口如下图:


iDriver 配置介绍
菜单栏
,其中
新建配置文件,
打开配置文件,
保存配置文件,
监视通道信号,
上传下载控制器配置文件,
模块库。
1 节点管理
1)新增节点
右击外设设备菜单栏中点击“新增节点”弹出如下窗口:

2)节点编辑
右击需要编辑的节点名,弹出菜单选择编辑节点,如下:


选择节点类型:包括 ModbusTCP,IPU3,OMRON 等通信协议
节点名称:显示的节点命名
节点地址:目标通讯节点的 IP 地址
节点端口:目标通讯节点的端口号
节点扫描周期:目标通讯节点的扫描周期
3)节点删除
右击需要删除的节点名,弹出菜单选择节点删除,如下:

4)节点下载
如果需要单独下载新增加的节点参数操作如下:
右击需要下载的节点名,弹出菜单选择下载节点,如下:

下载成功弹出如下窗口:

2 模块管理
1)模块添加
右击空槽槽位,弹出右击菜单,选择插入模块弹出如下窗口:


选择配置模块型号添加的对应的槽位即可。
2)模块删除
右击需要删除模块槽位,弹出右击菜单,选择删除模块

3)模块配置
双击已添加的模块或右击菜单“模块编辑”,弹出模块配置窗口如下:



通道:实际 IO 设备的通道顺序
下标:映射到 ADogOS-Studio 软件的对应下标点,允许修改。
工程下限:由模拟量装换成实际工程量的下限(AI、AO 模块才有)
工程上限:由模拟量装换成实际工程量的上限(AI、AO 模块才有)
校准系数与偏置:无量刚信号装换成工程量量程的系数 K 偏置 C,如信号 X(0-65535)转换成 Y(0-100),Y=k(100/65535)+C,调整信号精度。(AI、AO 模块才有)
配置下载上传
驱动配置上传和下载必须在监视状态下才能进行。
A) 点击
进入监视状态
B) 点击
弹出如下窗口:

C) 点击“上传”将控制器的当前配置文件上传至控制器。 点击“下载”将当前配置文件下载到控制器。